公益財団法人静岡県産業振興財団は、中小企業者等の収益力向上と持続的発展を図り、賃上げの継続と成長
を促進するため、経営環境の変化に対応し、独自の技術やサービス展開を目指す取組を行う中小企業者等に対
し、予算の範囲内において、補助金を交付します。
事業概要

スケジュール

補助額・補助率

補助対象事業・補助対象期間


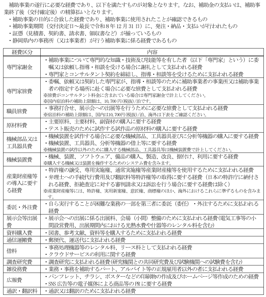
補助対象経費


出所:平成8年度 中小企業等収益力向上(賃上げ環境整備)事業費補助金 募集要項、公益財団法人静岡県産業振興財団のパンフレット・Webサイトより
補助金・助成金
公益財団法人静岡県産業振興財団は、中小企業者等の収益力向上と持続的発展を図り、賃上げの継続と成長
を促進するため、経営環境の変化に対応し、独自の技術やサービス展開を目指す取組を行う中小企業者等に対
し、予算の範囲内において、補助金を交付します。







出所:平成8年度 中小企業等収益力向上(賃上げ環境整備)事業費補助金 募集要項、公益財団法人静岡県産業振興財団のパンフレット・Webサイトより